區域臭氧來源解決方案
方案概述
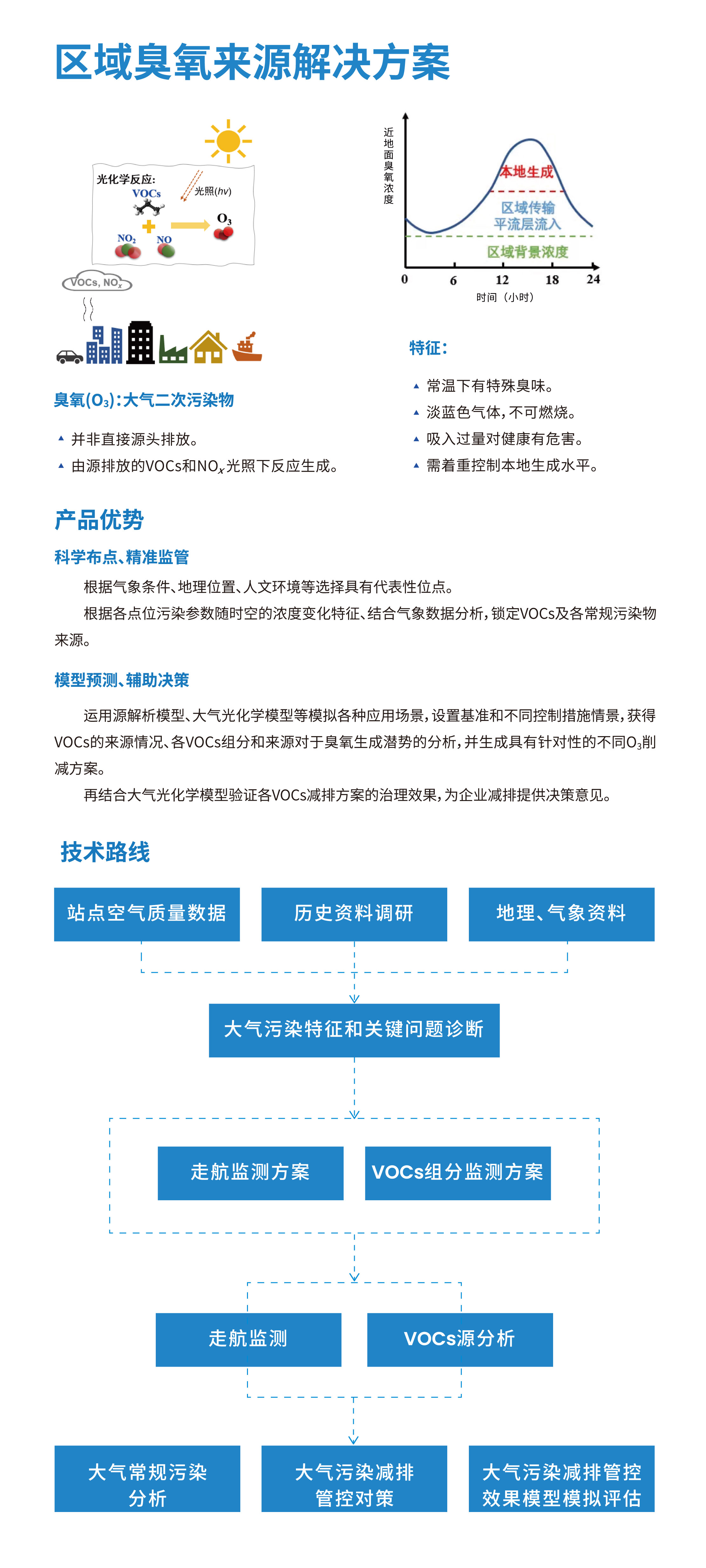
運用源解析模型、大氣光化學模型等模擬各種應用場景,設置基準和不同控制措施情景,獲得 VOCs 的來源情況、各VOCs 組分和來源對于臭氧生成潛勢的分析,并生成具有針對性的不同O? 削減方案。再結合大氣光化學模型驗證各VOCs 減排方案的治理效果,為企業減排提供決策意見。
在線咨詢

水處理藥劑
生物水處理技術
智慧快檢技術
水處理設備
第三方檢測服務
提標改造與托管運營